首 页
|
市场原料
|
统计集群
|
纺纱织造
|
品牌推荐
|
人力资源
|
标准与检测
|
非棉与展览
|
节能环保
|
协会之窗
当前位置:首页->节能环保->最新动态
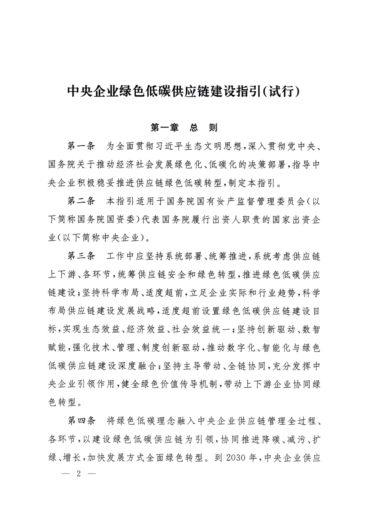
中央企业绿色低碳供应链建设指引(试行)
附件1 供应商绿色低碳分类分级动态管理指南.pdf
附件2 采购产品绿色低碳评价指标体系建设指南.pdf
附件3 供应商绿色低碳绩效评价指标体系建设指南.pdf
中国棉纺织行业协会
本网最新
04-13
·
内塔尼亚胡将受审
04-13
·
谈判未果,世界猜测美伊局...
04-13
·
特朗普考虑恢复对伊朗军事打击
04-13
·
匈牙利欧尔班选举失利
04-13
·
西藏浪卡子县-编织致富路
04-13
·
在校生参与解决火星探测难题!
04-13
·
我国风云气象卫星监测有“...
04-10
·
商务部副部长盛秋平调研中...
04-10
·
斯里兰卡服装出口随全球经...
04-10
·
摩洛哥举办国际时尚与纺织...
04-10
·
库尔勒10大重点项目集中开工
04-07
·
国家9部门联合施策化解小微...
04-07
·
印度纱价暴涨 轻纺城纺企...
04-07
·
美国消费者信心指数降至新低
04-03
·
我国公募规模首破38万亿
中国棉纺织行业协会
京ICP备14037240号-1
公安备案号:11010502039965
地址:北京市朝阳区东二环朝阳门北大街18号7层 邮编:100027 邮箱:ccta_bgs@126.com
电话:010-85229649 010-85229419 传真:010-85229649 2010 版权所有 © 中国棉纺织行业协会