一、交接班工作
班工作是保证生产正常运行的重要环节,是加强守关,提高质量的关键。交接班要实行对口交接,上下班双方互相主动交接清楚,即要发扬风格,加强团结,又要严肃认真,责任分明,交接者以主动交清为主,接班者以认真检查为主。 (一)交班:交班者要做到一提前,一彻底,三必须。
一提前:提前做好交班前的准备工作,做到开车交班。
一彻底:彻底做好按规定应做好的一切清洁工作。
三必须:必须向接班者交清本班生产情况,如翻改支数、工艺的变动、机械运转、生产好坏、产量供应,平揩车等。
(二)接班:应做到一提前,二了解,五检查。
一提前:提前5-20分钟上班。
二了解:了解上一班生产情况。
五检查:按巡回路线逐台检查。
1、检查棉网是否正常,有无云斑、破洞、条形、白星等情况。
2、检查机台运转情况有无缺件或异响、道夫、盖板、锡林、针布有无损坏。
3、检查花卷分段是否正确,预备卷是否标准。
4、检查片条储备量是否标准,是否有错支、错桶等。
5、检查机台,地面环境,工具等清洁工作。
二、巡回工作
是有计划地组织一轮班工作的重要方法,巡回工作的过程是发现矛盾,处理矛盾的过程。必须发挥人的主观能动性,主动掌握好生产规律,将换卷落桶、清洁工作等分轻重、缓急,有计划地安排到各个巡回中去完成。
1、巡回路线:采用“凹”字形和“0”字形巡回路线。
2、巡回时间:以喇叭口压辊盖板不准积飞花为标准,空手进车挡必须手摸龙头盖扳子压辊盖。安排适当的巡回时间,一般上限时间不超过十五分钟,大清洁时间不超过十分钟。
3、巡回的掌握:要在巡回工作中发现矛盾,因此必须在巡回工作中做到三个结合,掌握主动性、灵活性、计划性,辩证地处理好各项工作。
三个结合:
⑴结合换卷、接头、落桶。
⑵结合清洁工作。
⑶结合防疵、捉疵,把关工作。
主动性:在巡回中要掌握生产规律,抓主要的矛盾,做到人掌握机器。
灵活性:工作要分轻重、缓急,采取三先三后的方法。三先三后三让即急后缓、先易后难、先近后远,三让即清洁工作让断头,断头让落筒让换卷。
计划性:根据各项工作需要的单位时间,有计划地做到落卷准,花子分段准,落桶卷时间准,清洁工作准。
4、棉卷分段:分段可使工作量均匀棉卷分段以一排为一段,两排棉卷相差1/2,为了正确分段可摘小卷,但不宜多匀卷,摘小卷按40%考核,每超过1%扣0.1分,15cm以上为小卷,必须保留,15cm以下的可以不要,如个别机台速度快慢,随时通知有关人员检查调查。
三、清洁工作
是减少疵纱,提高产品质量的重要环节,必须掌握好五个字的要领,做到五要求五要领。
(一)五字要求
1、稳:扫车动作要稳,不扑打、不造成人为疵点。
2、难:挡车动作要准,不重复、不漏扫。
3、狠:擦油眼要有力,扫车动作要有劲。
4、净:清洁工作要彻底、干净。
5、勤:棉条通道部分要勤抹。
(二)五定要求
1、定清洁项目:根据质量和机台清洁要求的清洁项目。
2、定清洁的次数:根据品种要求、原料情况、机械状况、定清洁的次数。
3、定清洁时间:根据清洁项目、次数,合理安排时间。
4、定清洁方法:清洁机台时掌握从上到下、从里到外、从左到右。
5、定清洁工具:是根据清洁项目、次数和不同位置的质量要求,适宜的清洁工具。
(三)清洁工作
1、清洁的方法:大小清洁工作匀要接巡回路线方向进行。
2、机台前后清洁工作:机台从棉卷条开始,机前从下斩刀油箱开始。扫机台右侧时,先用右手拿刷子,扫机台上边部分。然后再捻用左手拿刷子扫下边各部位。同时用右手扶持机台托脚,以保证安全。反之,在扫地右侧时,先用右手拿刷子扫上边各部位,然后用右手拿刷,不时换手。
3、扫车前在扫完锡林步司时换手,扫车后在扫完锡林操针托脚后换手。扫车时思想要集中,动作要稳当,刷子不能碰到棉网、条子。扫刺辊罩盖时,刷子要从棉卷架两端伸入,注意油花不要掉在棉卷上。
四、防疵捉疵
是质量把关的重要工作内容,是提高产品的质量,防止事故发生的关键。在工作中要集中精力,加强巡回,采用眼看、手摸、耳听、鼻闻的方法,发现问题及时处理,车前以防为主,车后以捉为主。
(一)防疵要做到五防两把关
五防:
1、换卷时要看清棉卷标记,防止用错支卷。
2、做清洁工作时,防止飞花,油花落入网内、棉条、棉卷内。
3、经常保持龙头清洁、压辊盖、喇叭口等处清洁,不积飞花。清洁时,防止飞花附入,防疵碰破棉条、棉网。
4、按时规定放预备卷,注意经常检查花卷,防止花卷弄破粘连成粗细条子。
5、摆筒送筒时,注意支别、防止错支。
两把关:
1、把好质量关,经常查看棉网质量,发现不良情况时,及时反映,揩车后、翻改支数后,开冷车时或遇到打扫天窗等情况,要加强检查。
2、把好机械关,经常检查机器状态,掌握机器性能,发现问题以及有机械发热异响,自停装置失灵等情况及时反映,加以检查修理。
(二)捉疵要结合各项工作和巡回工作进行,要做到四捉:
1、机后工作时,要捉棉卷中的油污,包布、杂质等疵点。
2、机前工作时,要捉棉网棉条内的疵点。
3、落筒送条时,要捉棉条表面的疵点。
4、开冷车时,要全面检查捉出落在棉网棉卷上的疵点。
五、掌握机械性能
搞清生产规律是挡车工管好、用好机台的重要条件,在巡回工作中,要随时检查机器,及时预防疵点的产生,组织安排好一轮班的工作。一般造成坏车、停车及打坏针布的原因:
1、机后:喂入棉卷太厚,多层喂入而造成堵车,喂进较大的或坚硬的杂物,后肚、车肚花过分被皮带入,大漏底进花,车未停稳扫下漏底。
2、机前:道夫返花或掉入杂物,新机道夫挂花处理不当,粘花混进入锡林,锡林道针布不良,帘子花带入,老机斩刀转花后集花带入。
六、安全生产
生产,生产必须安全,每一个职工必须坚守工作岗位,严守与执行安全操作规程。特别是梳棉机台易发生事故,生产更要思想高度集中,严防一切事故的发生。
(一)上车操作时,必须戴好工作帽,穿好工作服,不打赤脚,不穿拖鞋,戴好口鼻罩。
(二)开车前先要检查机台四周是否有人在场,检查抄针门是否关闭,无人才能开车。机台运转时或关车未停稳前,不得开放抄针门,不准扫漏底。
(三)在生产过程中,思想要高度集中,清扫车时要注意方法,齿轮、皮带、绳子上不要伸刷子,要特别注意安全,防止事故发生。
(四)要认真加强巡回,把关检查,经常检查机械运转情况,发现机械的缺损、自然失灵、安全设备不齐全、机器异响、发热等情况时,要及时问有关人员反映,及时修复,防止发生机械事故。
(五)严禁用金属物质或坚硬物品敲打机器设备,不准将水或潮湿物质弄到针布上,防止针布生锈受损,保护机器设备。
(六)落卷搭头时,手指不能伸入给棉罗拉口,防止手指轧入。
(七)机器运转时,不得用手伸入机器内部掏取飞花、墙板花。
(八)生头压辊绕花时要关车处理,并要保持现场以便分析原因:
1、新梳棉机或有吸风置的机台,要立即关掉吸风机,以免火苗及到滤尘室。
2、清钢联要迅速通知清花,停止送棉吸棉。
3、机器不要停转,不要将水泼到针布上,要用滑石粉灭火。
4、电器设备如遇火警,要迅速切断电源,用四氯化碳(ccl4)灭火机扑火,不能用水。
七、单项操作
是整个操作法的基础,是值车工的基本功,要保证质量第一、动作正确,做到好中求快,好中求省,达到优质,高效低耗的目的。单项操作主要有棉条生头、接头、换花卷、挡车、落筒等。
(一)换花卷采用斜头接头
1、撕预务卷卷头:
a、首先将指头转向外侧,以左手定卷右头掀起卷头,使卷头分清,然后使棉卷靠边定位,(卷头有厚薄破洞不匀要撕掉)。
b、左手指并拢手心向外向里都可以,用手背轻压地卷头右端,上方尾部30公分处,从右上方向左下方撕卷头,撕成斜角,斜度在10公分左右,要求撕得松散平直。
2、撕机上的卷尾。待卷尾纺到距棉卷罗拉50公分时,用右手四指分开在棉卷罗拉右端轻压卷尾,左手距右手4—5公分处将卷尾自左向右下撕成斜面,斜度上下要对称,要求撕得松散平直。
3、搭卷:在车后右方用手拿铁杆,左手托卷,将棉卷右头放到棉卷架下挡。然后再将另一头铁杆也落下,使卷尾转至适当位置后对准斜度调整好搭头长度后放下。搭头长度在4公分左右,先搭左端,后端右端,并用手轻按,要做到搭头大智若愚度适当,不断头,不空头,保证换卷质量。
(二)棉条接头
采用三包一接头方法(如并条机后是高架的也可采用四包和竹插包卷)。
1、拿起条头条尾:龙头上的为条尾,条桶内的为条头,用右手拿起条尾,把有纹路的一边向上搭在左手的手掌上,右手拇指压住条头条尾:食、中指二三关节处。
2、撕条头条尾:右手食、中指在距左手拇指10公分处夹住两条紧夹慢拿把棉条拉成纤维平首,稀薄均匀的条头条尾。
3、搭头:左手拇指稍稍抬起,右手拇指、食中指拿取条头一琏沿左手食指把托附好的条尾向上移,使条尾上于小指地位,右手拇、食、中指将条头搭在条尾上高4公分左右,右手拇指压住条头条尾左边沿,右手拇、食、中指住右边沿,轻轻向外推动,然后用左手拇指将摊好的条头条尾向上提两下,压在食、中指之间。
4、包卷:右手拇指在上面,食、中两指在下面,捏起摊好的条头、条尾的右端的1/3处,向右包卷,第一包卷1/3,第二包卷2/3,第三卷全部包完,然后用右手拇、食、中指三指包卷后的地方向处翻卷。
5、落筒:要掌握标准的高度,落筒时间可分同尺寸大小各下自定。落筒时,左手拿机上落筒右手接住条子,左手再将条筒放入龙头下的底盘,放稳妥善为止,为了便于并条挡车工找头,带弹簧筒子条尾要露在筒口外,落筒前要用手抹喇叭口四周压板盖,生头板,落筒后要检查责任标记。
6、棉卷升头:在给棉板上,没有花卷时要进行棉卷生头,生头时先将棉卷一端喂入给棉罗拉,喂时手背向上,用四指指头压住棉卷头,推向给棉罗拉,然后再喂入另一端,操作时要注意安全。
(三)棉网生头
新机要先摇生头板,引出棉网,若不出棉网时,可将手湿一下,抹交叉罗拉,使棉网吐出后即可以生头。生头时,先将双手抬起,搓捻成尖端,送进大喇叭口,再捡起聚集的棉网,逐步引入使整个棉网正常。在压辊外用右手拿起棉条,迅速用右手掐断,并捻成尖形,引入龙头喇叭口,如从压辊到小喇叭处棉条太长,可将棉条掐断,拿起棉条头随条尾引出小喇叭口,然后将条筒内粗细条掐出后,即可棉条接头。
(四)竹杆接头法
1、竹杆长度10公分左右,粗细适当。
2、拿起条头条尾:搭头与三包卷法动作相同。
3、包卷:(三包一卷)
⑴右手拿竹杆上端,将竹杆压在上手,靠近小指尖边的棉头上,竹杆与棉条开行,下端与指平齐或略长。
⑵左拇指放在中指、无名指之间将棉条右边缘处接法向里轻捻,棉条完度的1/3时,左手拇指离开棉条,直至右手转动竹杆,卷完为止。
⑶抽杆:包转动作完平后,左手小拇指按住棉条,右手向上竹杆抽出,抽出的方向与棉条平行,要求包卷后,纤维直条缝直。 前工序疵品类型:油污卷、破洞卷、厚薄卷、大小头卷、毛屁股卷、双层卷、夹什卷(铁丝布头等什物)、三丝、三花卷(回丝、头发丝、棕丝、油花、飞花、绒板花)、轻重卷、粘卷、毛边卷、束丝卷、绉气摺卷、松烂卷、凹凸卷。
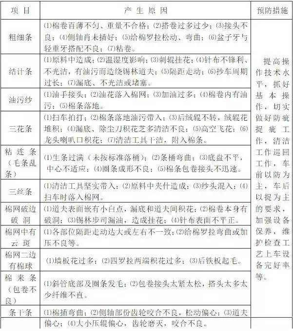
本工序疵品

清洁进度表
